Mappa Concettuale Presentazione In Francese
Mappa Concettuale E Commento Docsity
Rivoluzione Francese Prima Fase Presentazione E Mappa Concettuale Didatticante
Speciale Esame Di Stato Dea Scuola
Mappe Concettuali Rivoluzione Francese
Prof Ssa Pennisi Italiano Storia Geografia Istituto Comprensivo Giuseppe Catalfamo
Dinucciiolandacapovolta
Traduzioni in contesto per "mappa" in italianofrancese da Reverso Context questa mappa, mappa per, mappa delle, mappa del tesoro, quella mappa.
Mappa concettuale presentazione in francese. Se vuoi creare una mappa concettuale che sia coinvolgente per i tuoi lettori, dovresti seguire alcuni principi di base per il design di una buona infografica Se hai in programma di condividere la tua mappa concettuale in una presentazione, in un post di un blog o in una qualsiasi forma di contenuto più esteso con il quale mantenere coinvolti i tuoi lettori, trova un tema di design. Mappa concettuale per esame 3 media vorrei un consiglio per compilare una mappa concettuale da portare all'esame di 3 media partendo dalla bella epoque passando a italiano,scienze,inglese,francese,musica,edtecnica,geografia. Mappa Concettuale Rivoluzione Francese Mappa concettuale per l'esame di terza media che descrive tutti i collegamenti delle materie con argomento principale la Rivoluzione Francese Tesina di terza media che dopo una breve presentazione in francese e riferimenti ad Apollinaire, parla del petrolio, della geografia dell'America con cenni.
MAPPA CONCETTUALE RIASSUNTIVA DELL’ORGANIZZAZIONE DELL’IMPERO DI CARLO L’economia del feudo si basa sul sistema curtense Carlo Magno si dedicò anche ad un’accurata riorganizzazione economica della parte agricola dei feudi dando vita alla cosiddetta corte o azienda agricola, la parte produttiva del feudo che era alla base della. Inoltre, sempre in mappa, in francese, la storia di Tristano e Isotta Vi ringrazio tantissimo Rispondi Leave a Reply Fai clic qui per annullare la risposta Name (required) Mail (Required) Website 6 × 5 = Recenti MAPPE ROMANTICISMO;. Proprio nell'ottica di quest'ultima funzione condivido una mappa concettuale sulla Rivoluzione Francese, prelevato dal sito Materiali e Sitografie sulla Didattica MATTIODATI Articoli correlati Le grandi scoperte geografiche in un'animazione Strumenti di presentazione;.
Traduzioni in contesto per "concettuale" in italianofrancese da Reverso Context quadro concettuale, punto di vista concettuale. Se desideri imparare il francese per il tuo piacere o per prepararmi ad un esame, un'intervista o una presentazione al lavoro, sarò lieto di aiutarti a raggiungere i tuoi obiettivi I corsi online sono disponibili in qualsiasi momento Scegliere un argomento dal mio programma o impostare un tema. Realizzato con passione All'interno del word ci sono anche dei PDF Per poterli aprire dovete scaricare il documento e poi fare doppio clic sull'immagine di anteprima del PDF.
Mappa concettuale sulle proposizioni subordinate complementari indirette. Mappa concettuale sulle proposizioni subordinate complementari indirette. Easy editing on desktops, tablets, and smartphones Mappe concettuali sulla rivoluzione agricola L'esperienza descritta è stata realizzata, nella prima fase dell'anno scolastico, con una classe 1° del Liceo Scientifico Tecnologico E Ferrari di Torino, nell'ambito della normale attività curricolare dell'insegnamento di Storia 12dic17 Questo Pin è stato scoperto da letizia cirelli.
Fai studiare con la mappa concettuale dedicata all’autore Suggerisci, poi, di personalizzare la mappa, integrandola con riferimenti al periodo storico Per visualizzare questo materiale devi effettuare la login con un profilo docente qualificato. Forma, PRESENTAZIONE DI CHI O CHE COSA SI DEVE DESCRIVERE OGGETTO ANIMALE PERSONA dati uditivi, PRESENTAZIONE DI CHI O CHE COSA SI DEVE DESCRIVERE OGGETTO ANIMALE PERSONA ????. L'illuminismo in una mappa concettuale E' il risultato di un efficace lavoro di studio e rielaborazione, questa mappa concettuale sull'illuminismo, realizzata da Francesca Buono, un'alunna di classe 2° di scuola secondaria di primo grado Complimenti davvero!.
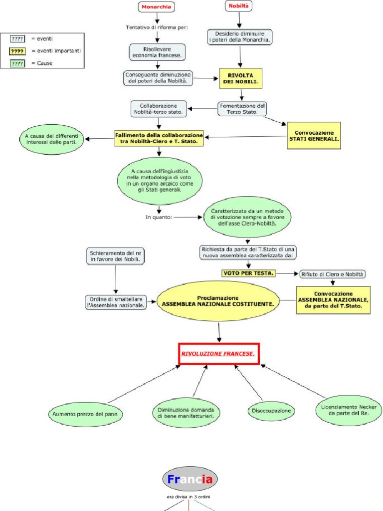
Proprio nell'ottica di quest'ultima funzione condivido una mappa concettuale sulla Rivoluzione Francese, prelevato dal sito Materiali e Sitografie sulla Didattica MATTIODATI Articoli correlati Risorse digitali per la matematica in una mappa interattiva Strumenti di presentazione;. MAPPA CONCETTUALE RIVOLUZIONE FRANCESE 1 mappa concettuale verso la rivoluzione francese clero, nobiltà e terzo stato;. Mappa concettuale per l'esame di terza media che descrive tutti i collegamenti delle materie con argomento principale la Rivoluzione Francese.
Mappa concettuale La Rivoluzione francese, per la scuola media e per la materia storia Espandi barra di navigazione MAPPA CONCETTUALE RISORGIMENTO presentazione power point di 31 pagine sul seicento, ricca di spiegazioni ed immagini. Sono un Educatore professionale, attualmente lavoro per i Servizi Sociali di Olgiate Comasco (Como) tramite la UNISON Consorzio di Cooperative Sociali di Gallarate Ho iniziato a lavorare nel sociale dal 1987 svolgendo Servizio civile ( mesi) presso La Nostra Famiglia di Castiglione Olona (VA) Per tre anni ho lavorato con adolescenti nel convitto della Fondazione Minoprio (1981). Un utile riassunto per gli esami di maturità e i compiti in classe anche alle medie, mappa concettuale della Rivoluzione francese e analisi del testo, per approfondire l’argomento.
Traduzione per 'mappa' nel dizionario italianofrancese gratuito e tante altre traduzioni in francese. Assolutismo di luigi xiv mappa concettuale Presentazione in power point sull'assolutismo francese e inglese, Storia moderna — Nessun commento Posta un commento Quindi il re, continua Luigi XIV, è dato da Dio perché sia rispettato dai sudditi Sono un Educatore professionale, attualmente lavoro per i Servizi Sociali di Olgiate Comasco. MAPPE LETTERATURAANTOLOGIA MOVIMENTI CULTURALI, AUTORI (Italiani e stranieri) , ANALISI TESTI;.
Mappa concettuale per esame 3 media vorrei un consiglio per compilare una mappa concettuale da portare all'esame di 3 media partendo dalla bella epoque passando a italiano,scienze,inglese,francese,musica,edtecnica,geografia. MAPPA CONCETTUALE L’Europa Aspetti geografici • l’Europa le carte geografiche il clima descrizione fisica e politica dell’Europa Aspetti economici Il settore primario Il settore secondario Il settore terziario Il settore terziario avanzato o quaternario Aspetti politici L’Unione Europea. Testo in francese Gabrielle (dite Coco) Chanel est née en 18 à Saumur, d’une mère abandonnée par un mari vagabond le jour même de leur mariage À 12 ans, Gabrielle perd sa mère et se retrouve dans un orphelinat À l’âge de ans, elle est engagée comme vendeuse dans un magasin de tissus.
Fai studiare con la mappa concettuale dedicata all’autore Suggerisci, poi, di personalizzare la mappa, integrandola con riferimenti al periodo storico Per visualizzare questo materiale devi effettuare la login con un profilo docente qualificato. Mappa concettuale La Rivoluzione francese, per la scuola media e per la materia storia Espandi barra di navigazione MAPPA CONCETTUALE RISORGIMENTO presentazione power point di 31 pagine sul seicento, ricca di spiegazioni ed immagini. Ermetismo, mappa concettuale sul movimento poetico del Novecento Caratteristiche, filosofia e riassunto della corrente di Quasimodo e Montale L'aria Mappa Concettuale ed Esperimenti per la Primaria mappa concettuale sul sistema muscolare scarica l'archivio delle immagini (muscoli Kb 128).
Questa Cmap, creata con IHMC CmapTools, contiene informazioni relative a descrizione, PRESENTAZIONE DI CHI O CHE COSA SI DEVE DESCRIVERE OGGETTO ANIMALE PERSONA ????. Un utile riassunto per gli esami di maturità e i compiti in classe anche alle medie, mappa concettuale della Rivoluzione francese e analisi del testo, per approfondire l’argomento. L'illuminismo in una mappa concettuale E' il risultato di un efficace lavoro di studio e rielaborazione, questa mappa concettuale sull'illuminismo, realizzata da Francesca Buono, un'alunna di classe 2° di scuola secondaria di primo grado Complimenti davvero!.
In questa pagina sono trattati gli aggettivi qualificativi relativi alla descrizione di un persona in francese Gli aggettivi relativi alle caratteristiche fisiche Sotto sono elencati i principali aggettivi usati per descrivere un persona. Henri Matisse (), pittore francese, è il rappresentante più noto del fauvismo Henri Matisse iniziò la sua attività di pittore a Parigi intorno al 10 Studiò presso il pittore simbolista Gustave Moreau e presso l’École des Beauxarts di Parigi In questi anni conobbe Albert Marquet, André Derain e Maurice de Vlaminck. Testo in francese Gabrielle (dite Coco) Chanel est née en 18 à Saumur, d’une mère abandonnée par un mari vagabond le jour même de leur mariage À 12 ans, Gabrielle perd sa mère et se retrouve dans un orphelinat À l’âge de ans, elle est engagée comme vendeuse dans un magasin de tissus.
Mappa concettuale Francia Le regioni In questa cartina geografia della Francia è possibile individuare i paesi confinanti (Belgio, Germania, Svizzera, Italia, Spagna), i mari che la bagnano (Oceano Atlantico, Mar Mediterraneo), la posizione del canale della Manica, e le 22 regioni interne 4 dipartimenti d'oltre mare. Dati tattili, dati visivi ????. MAPPA CONCETTUALE RIVOLUZIONE FRANCESE 1 mappa concettuale verso la rivoluzione francese clero, nobiltà e terzo stato;.
Se avete bisogno di un buon modello per fare una presentazione PowerPoint o bisogno di uno stencil per fare una mappa concettuale con qualche bella grafica e le immagini attraenti, i seguenti modelli di concetto della mappa per PowerPoint possono aiutare a creare mappe concettuali in cerca professionali con facilità. Appunto di lingua francese per le scuole superiori che descrive la casa in lingua francese, con l'analisi delle caratteristiche principali della casa. Gli stati APRI EUROPA E GLI ALTRI l'europa e gli altri spiegazione facilitata di storia a cura della casa editrice atlas, livello APRI MAPPA CONCETTUALE CONGRESSO DI VIENNA.
Puoi trovare le altre cliccando sul seguente link https. Come realizzare una semplice mappa concettuale utilizzando l'utility Presentazioni di GoogleDrive. Modifica ), Mandami una notifica per nuovi articoli via email, This WordPresscom site is the cat’s pajamas, Napoleone – Politica interna mappa concettuale, Rivoluzione Francese – Prima fase – Presentazione e Mappa Concettuale.
Guarda le traduzioni di ‘Mappa concettuale’ in Francese Guarda gli esempi di traduzione di Mappa concettuale nelle frasi, ascolta la pronuncia e impara la grammatica. Mappa concettuale per esame 3 media vorrei un consiglio per compilare una mappa concettuale da portare all'esame di 3 media partendo dalla bella epoque passando a italiano,scienze,inglese,francese,musica,edtecnica,geografia. La mappa concettuale è uno strumento utile per la guida allo studio, che permette di focalizzare l’attenzione sui principali nessi di causaeffetto Consulta sul tuo libro la mappa dedicata alla rivoluzione francese Sarà possibile personalizzarla, integrandola con testo e immagini che possano aiutare a fissare al meglio i concetti affrontati.
Dati tattili, dati visivi ????. Testo in francese Gabrielle (dite Coco) Chanel est née en 18 à Saumur, d’une mère abandonnée par un mari vagabond le jour même de leur mariage À 12 ans, Gabrielle perd sa mère et se retrouve dans un orphelinat À l’âge de ans, elle est engagée comme vendeuse dans un magasin de tissus. Se vuoi creare una mappa concettuale che sia coinvolgente per i tuoi lettori, dovresti seguire alcuni principi di base per il design di una buona infografica Se hai in programma di condividere la tua mappa concettuale in una presentazione, in un post di un blog o in una qualsiasi forma di contenuto più esteso con il quale mantenere coinvolti i tuoi lettori, trova un tema di design.
Gli stati APRI EUROPA E GLI ALTRI l'europa e gli altri spiegazione facilitata di storia a cura della casa editrice atlas, livello APRI MAPPA CONCETTUALE CONGRESSO DI VIENNA. Autore Quaderni tra le nuvole Scritto il 27 gennaio 17 27 gennaio 17 Formato Immagine Categorie SCHEMI E MAPPE FRANCESE Francese Lascia un commento su SCHEMI E MAPPE DI FRANCESEVERBO DORMIR (PRESENTE INDICATIVO) SCHEMI E MAPPE DI FRANCESEVERBO VOLERE E VERBO POTERE. Mappa concettuale La Rivoluzione francese, per la scuola media e per la materia storia Espandi barra di navigazione MAPPA CONCETTUALE RISORGIMENTO presentazione power point di 31 pagine sul seicento, ricca di spiegazioni ed immagini.
Come realizzare una semplice mappa concettuale utilizzando l'utility Presentazioni di GoogleDrive. Guerra dei trent'anni mappa concettuale • Richelieu si fece promotore di una riorganizzazione del sistema fiscale affidandolo agli intendenti, funzionari alle dirette dipendenze del sovrano L’accresciuta pressione fiscale e l’invadenza dei funzionari regi ebbero tuttavia l’effetto di suscitare un forte malcontento, che si trasformò. Adjectives followed by prepositions Questi di seguito riportati sono alcuni dei principali aggettivi seguiti da preposizione (Adjectives followed by preposition) LA MAPPA CONCETTUALE Per iniziare un lavoro in classe.
MAPPE LETTERATURAANTOLOGIA MOVIMENTI CULTURALI, AUTORI (Italiani e stranieri) , ANALISI TESTI;. Come fare una mappa su PowerPoint di Salvatore Aranzulla Ti piacerebbe tanto inserire nella tua presentazione PowerPoint una mappa concettuale, per riassumete le parti salienti del tuo progetto in maniera chiara e immediatamente intuibileC’è solo un problema però nonostante i tentativi fatti, non sei riuscito nell’impresa e la tua presentazione è rimasta, purtroppo, sprovvista di. Questa Cmap, creata con IHMC CmapTools, contiene informazioni relative a descrizione, PRESENTAZIONE DI CHI O CHE COSA SI DEVE DESCRIVERE OGGETTO ANIMALE PERSONA ????.
Inoltre, sempre in mappa, in francese, la storia di Tristano e Isotta Vi ringrazio tantissimo Rispondi Leave a Reply Fai clic qui per annullare la risposta Name (required) Mail (Required) Website 6 × 5 = Recenti MAPPE ROMANTICISMO;. Schemi e Mappe di Francese Chiedere e Dire l’Ora di Maestra Cinzia · 7 Dicembre, 16 Scarica la Mappa Condividi Etichette Francese Ti piace questa mappa?. Forma, PRESENTAZIONE DI CHI O CHE COSA SI DEVE DESCRIVERE OGGETTO ANIMALE PERSONA dati uditivi, PRESENTAZIONE DI CHI O CHE COSA SI DEVE DESCRIVERE OGGETTO ANIMALE PERSONA ????.
Mappa concettuale La Rivoluzione francese, per la scuola media e per la materia storia Espandi barra di navigazione MAPPA CONCETTUALE RISORGIMENTO presentazione power point di 31 pagine sul seicento, ricca di spiegazioni ed immagini. In questa pagina sono trattati gli aggettivi qualificativi relativi alla descrizione di un persona in francese Gli aggettivi relativi alle caratteristiche fisiche Sotto sono elencati i principali aggettivi usati per descrivere un persona. Mappa concettuale Francia Le regioni In questa cartina geografia della Francia è possibile individuare i paesi confinanti (Belgio, Germania, Svizzera, Italia, Spagna), i mari che la bagnano (Oceano Atlantico, Mar Mediterraneo), la posizione del canale della Manica, e le 22 regioni interne 4 dipartimenti d'oltre mare.
Quasimodo mappa concettuale Posted on Gennaio 7, 21 by Gennaio 7, 21 by. Regole pallavolo mappa concettuale Home;. Come Presentarsi in Francese Imparare ad accogliere, salutare e presentarsi ad altre persone è un'abilità fondamentale in ogni lingua e il francese non fa eccezione Acquisendo la padronanza di poche parole e frasi, puoi iniziare a.
Mappa Concettuale Rivoluzione Francese 1 Mappa Concettuale Per Storia Scuola Media
Sbarco In Normandia Foto E Descrizione In Francese Docsity
I Saluti In Francese E Altre Frasi Utili Colanguage
0001 42 Jpg 2 481 3 508 Pixel Suggerimenti Per La Scrittura Insegnamento Della Scrittura Istruzione
Scarica Mappa Concettuale Bigwhitecloudrecs
La Rivoluzione Francese Ppt Video Online Scaricare
La Rivoluzione Francese Il Video Completo Youtube
Parigi Di Oggi Descrizione In Francese
La Rivoluzione Francese 2ª Media Aiutodislessia Net
Unita Di Apprendimento Di Cittadinanza Come Spiegare La Costituzione
Storia Dell Arte
Come Presentarsi In Francese 8 Passaggi Con Immagini
Rivoluzione Francese Trama Storia Riassunto E Mappa Concettuale
Polinesia Francese Presentazione Lavoro Fine Anno Nazione Extra Ue Docsity
I Saluti In Francese E Altre Frasi Utili Colanguage
Vita Scolastica Voce Dei Prof Istituto San Giuseppe Lugo Scuola Media Secondaria Di Primo Grado
Rivoluzione Francese Laceprof Materiali
Http Www Civfrance Com Alcotra Doc stage Rea terranomia Cours fran C3 ais steiner lycee golf hotel pdf Pdf
Www Aiditalia Org Media Sezionilocali Nuoro Slide 18 febbraio Apprendimento e strumenti compensativi documentazione nuoro febbraio 19 Pdf
La Rivoluzione Francese 2ª Media Aiutodislessia Net
La Rivoluzione Francese 2ª Media Aiutodislessia Net
Schemi E Mappe Francese Quaderni Tra Le Nuvole
Il Simbolismo Nasce In Francia Negli Ultimi Decenni Dell Ottocento Ppt Video Online Scaricare
Http Www Dsaverona It J Attachments Article 264 Uda Bienvenus chez moi Pdf
Francese E Non Solo Mappe E Laboratori Di Francese Mappe Francese Scuola
Mappa Concettuale M Proust Docsity
Francia Nell Enciclopedia Treccani
Re Sole Assolutismo E Rappresentazione Del Potere Nella Francia Di Luigi Xiv Parte I L Assolutismo Monarchico La Nascita Dell Assolutismo Ppt Video Online Scaricare
Schemi E Mappe Francese Quaderni Tra Le Nuvole
Rivoluzione Francese Laceprof Materiali
Bes Sala A By Eli Publishing Issuu
Mappe Concettuali Tesina Luana
Politica Della Francia Wikipedia
Indice Introduzione Mappa Concettuale Presentazione Di Roberto Benigni Le Leggi Di Norimberga Antisemitismus Di Adolf Hitler Pdf Free Download
Http Www Savignanoscuole It Attachments Article 1533 La rivoluzione francese ppt 16 Con Immagini Da Internet Pdf
Je Veux Zaz 10 Analisi E Descrizione Della Canzone Francese Infonotizia It
Ripasso Facile Descrivere La Casa In Francese
Q Tbn And9gcst9ukow3ojstargynjec3erhhcdie5kbnmnkuc408 Usqp Cau
Rivoluzione Francese Nell Enciclopedia Treccani
Il Francese In Mappe Risorse Compensative Per Alunni Dsa Ebook Moioli Lisa Amazon It Kindle Store
Esame Terza Media 21 Comprensione Del Testo In Francese Studenti It
Vita Scolastica Voce Dei Prof Istituto San Giuseppe Lugo Scuola Media Secondaria Di Primo Grado
Esame Terza Media 21 La Lettera In Francese Studenti It
Http Www Dsaverona It J Attachments Article 264 Uda Bienvenus chez moi Pdf
Il Testo Descrittivo
Riassunto Della Rivoluzione Francese Gli Stati Generali E La Dichiarazione Dei Diritti Dell Uomo E Del Cittadino Weschool
Schemi E Mappe Di Francese Presentazioni E Saluti Quaderni Tra Le Nuvole
Rivoluzione Francese
Tesina Licenzia Media 13 Ppt Video Online Scaricare
Mappa Concettuale B
Risorse Da Internet Inclusione
Mappa Concettuale Per La Maturita Validi Consigli Per Realizzarla
Componenti Della Famiglia In Francese Docsity
La Francia E Il Vino
6 App Per Creare Mappe Mentali E Studiare Meglio Mamamo
Descrizioni Di Se Stessi In Francese Regole Ed Esempi Generali
Schemi E Mappe Francese Quaderni Tra Le Nuvole
Vita Scolastica Voce Dei Prof Istituto San Giuseppe Lugo Scuola Media Secondaria Di Primo Grado
1 2 3 Francais Lezione 8 Indicazioni Stradali In Francese Spazio Fisico E Numeri Ordinali Youtube
I Colori Francesi Lezione 7 Youtube
Rivoluzione Francese Mwety 2 0
Cap Sur Nice Mondadori Education
L Imparfait Passato
Schema Guida Per Descrivere Una Persona Learning Italian Teaching Writing
Tesina Francese Su Presentazione Personale E Monumenti Principali Docsity
Mappa Concettuale Rivoluzione Francese 2 Mappa Concettuale Per Storia Scuola Media
Ripasso Facile Compito Di Francese Mi Presento
1
Creiamo La Nostra Mappa Concettuale
Schemi E Mappe Di Francese Presentazioni E Saluti Quaderni Tra Le Nuvole
La Rivoluzione Francese E Divisa In Due Fasi Ppt Scaricare
Http Www Civfrance Com Alcotra Doc stage Rea terranomia Cours fran C3 ais steiner lycee golf hotel pdf Pdf
6 App Per Creare Mappe Mentali E Studiare Meglio Mamamo
Dragoni Prof Rivoluzione Francese Rielaborare Per Un Compito Di Realta
Scarica La Mappa Concettuale
6 App Per Creare Mappe Mentali E Studiare Meglio Mamamo
Guerra Dei 100 Anni Mappa Concettuale Studenti It
Schemi E Mappe Francese Oggetti Scolastici Quaderni Tra Le Nuvole
Http Www Dsaverona It J Attachments Article 264 Uda Bienvenus chez moi Pdf
Idee Per La Lim
Mappe Concettuali Rivoluzione Francese
Http Www Iscgcesare It Wp Content Uploads 16 11 Origini Della Lingua Italiana Pdf
Come Descrivere Te Stesso In Francese 9 Passaggi
Dragoni Prof Rivoluzione Francese Rielaborare Per Un Compito Di Realta
Risultati Immagini Per Salute Mappa Concettuale Tesina Terza Media Scuola Media Mappe Concettuali Bacheche Scuola
Mappa Concettuale By Germani Leonardo
Rivoluzione Francese Mwety 2 0
La Rivoluzione Francese 2ª Media Aiutodislessia Net
Tesi Tesine E Mappe Concettuali Di Arte Ado Analisi Dell Opera
Mappe Concettuali Cosa Sono E Perche Usarle A Scuola Anastasis
Classi Prime Lamarianna
Pin Di Isabel Perez Su Libro Nel 21 Imparare L Italiano Idee Per Insegnanti Scuola Elementare
Antologia Sc Media Aiutodislessia Net
6 App Per Creare Mappe Mentali E Studiare Meglio Mamamo
Breve Riassunto Di Parigi In Francese Scuolissima Com
La Rivoluzione Francese


